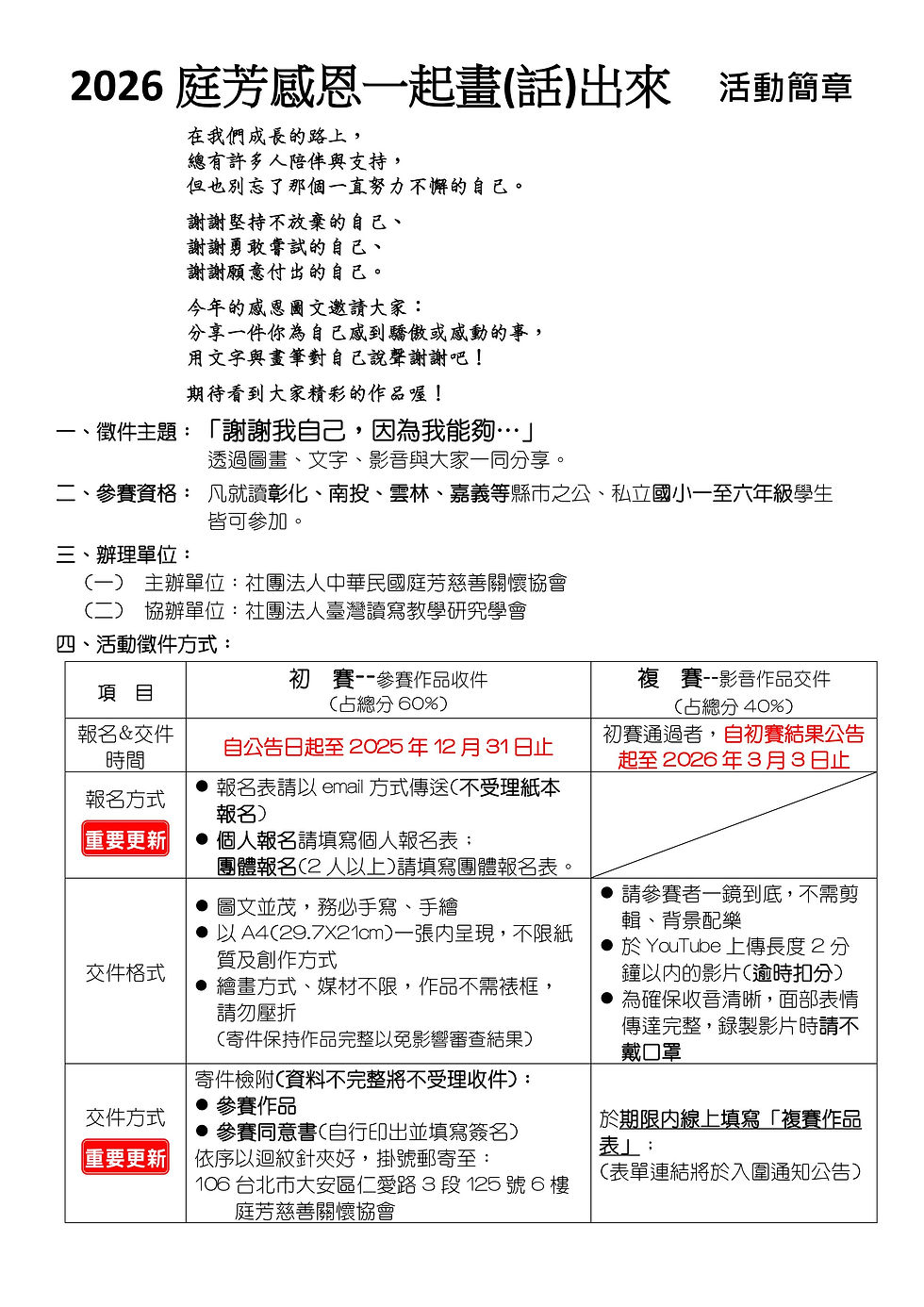
【2026庭芳感恩一起畫(話)出來】圖文創作徵件活動 開始囉!tingfanghorg2025年9月30日讀畢需時 1 分鐘已更新:2025年10月8日「感恩」是一切美好的起點,也是理事長蕭菁菁女士的父親-蕭庭芳先生畢生的信念,更是協會舉辦這個比賽的初衷,希望透過閱讀、寫作、繪畫,口語表達等方式,讓小朋友以不同面向呈現,在參賽過程中對感恩深刻的體認。今年的徵件主題為:【謝謝我自己,因為我能夠…】歡迎就讀彰化、南投、雲林、嘉義縣市的國小一至六年級小朋友踴躍報名,一起來參賽喔!2026感恩圖文海報.pdf下載 PDF • 1.03MB「2026庭芳感恩一起畫(話)出來」圖文創作徵件活動_簡章.pdf下載 PDF • 334KB「2026庭芳感恩一起畫(話)出來」圖文創作徵件活動_個人報名表.docx下載 DOCX • 22KB「2026庭芳感恩一起畫(話)出來」圖文創作徵件活動_團體報名表.docx下載 DOCX • 25KB「2026庭芳感恩一起畫(話)出來」圖文創作徵件活動_參賽同意書.pdf下載 PDF • 255KB